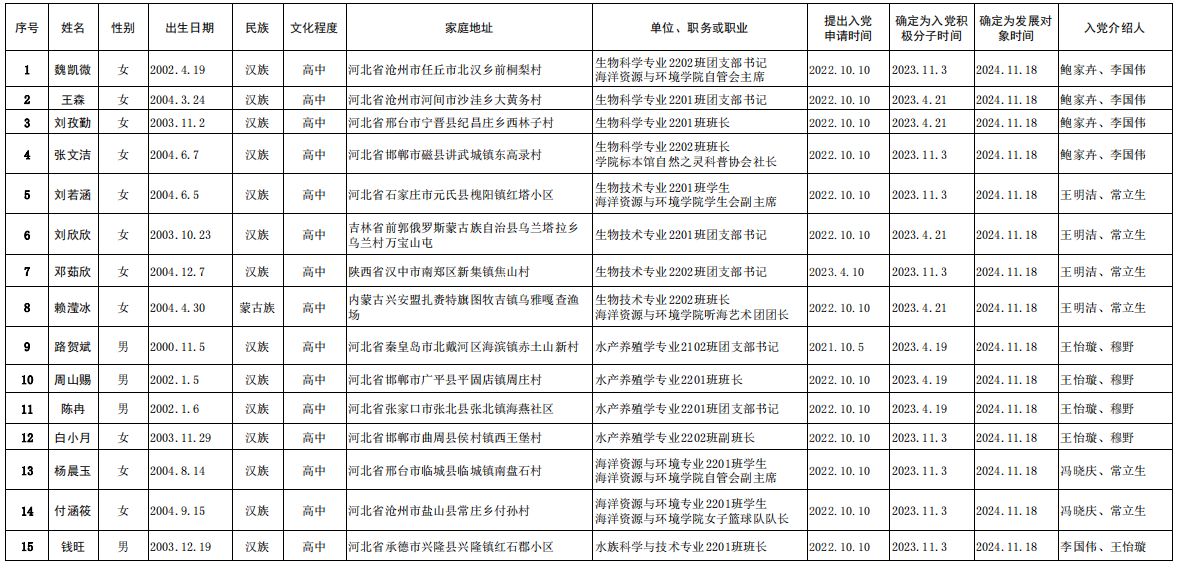
关于拟接收魏凯微等15名同志为中共预备党员的公示
作者:李国伟 时间:2024-12-04 点击数:
党支部通过广泛征求党员和群众意见、同发展对象谈话、听取入党介绍人意见、函调等对魏凯微等15名同志进行严格审查。根据党章和发展党员工作有关要求,现将其有关情况公示如下:

2024年12月4日,经支委会会议集体讨论,确认魏凯微等15名同志具备入党条件且手续完备,审查合格。党支部拟在报经学院党委预审合格后,将于近期召开支部党员大会讨论接收魏凯微等15名同志为中共预备党员问题,现予以公示。
公示时间为2024年12月5日至12月11日(公示时间为5个工作日)。
公示期间,广大师生可来电、来信、来访,反映魏凯微等15名同志在理想信念、政治立场、思想作风、工作表现、群众观念、廉洁自律等方面的情况和问题。反映问题应实事求是、客观公正。以个人名义反映问题的,要签署本人真实姓名。党支部将对反映人和反映问题严格保密,对反映问题进行调查核实,弄清事实真相,并以适当方式向反映人反馈。
联系电话:0335-2036851
电子信箱:CMRE_Liujiahui@163.com
来信/访地址:河北省秦皇岛市昌黎县(bb贝博艾弗森官网bb贝博艾弗森官网学生党支部-教学楼A101室)
邮政编码:066600
中共bb贝博艾弗森官网bb贝博艾弗森官网学生支部委员会
2024年12月4日